This website requires JavaScript.
Explore
Help
Register
Sign in
draussenfunker-public
/
draussenfunker.github.io
Watch
1
Star
0
Fork
You've already forked draussenfunker.github.io
0
mirror of
https://github.com/draussenfunker/draussenfunker.github.io.git
synced
2026-04-24 01:52:27 +00:00
Code
Issues
Projects
Releases
Packages
Wiki
Activity
Actions
df6953f7da
draussenfunker.github.io
/
docs
/
.vuepress
/
public
/
images
/
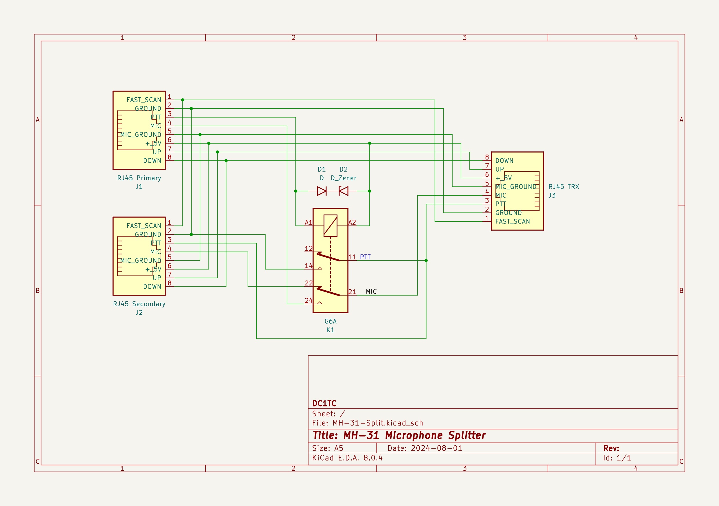
diy
/
mic-splitter-ft-891
/
mic-split-schematic.jpg
DC1TC
f86f3d8709
Mic Splitter, Orientierung der J45-Stecker-Nummerierung im Schaltplan gewechselt.
...
G4WPW verlinkt als Quelle für die Stecker-Belegung.
2024-10-28 09:46:41 +01:00
368 KiB
Raw
History