This website requires JavaScript.
Explore
Help
Register
Sign in
draussenfunker-public
/
draussenfunker.github.io
Watch
1
Star
0
Fork
You've already forked draussenfunker.github.io
0
mirror of
https://github.com/draussenfunker/draussenfunker.github.io.git
synced
2026-04-24 01:52:27 +00:00
Code
Issues
Projects
Releases
Packages
Wiki
Activity
Actions
19024ed3c3
draussenfunker.github.io
/
docs
/
.vuepress
/
public
/
images
/
diy
/
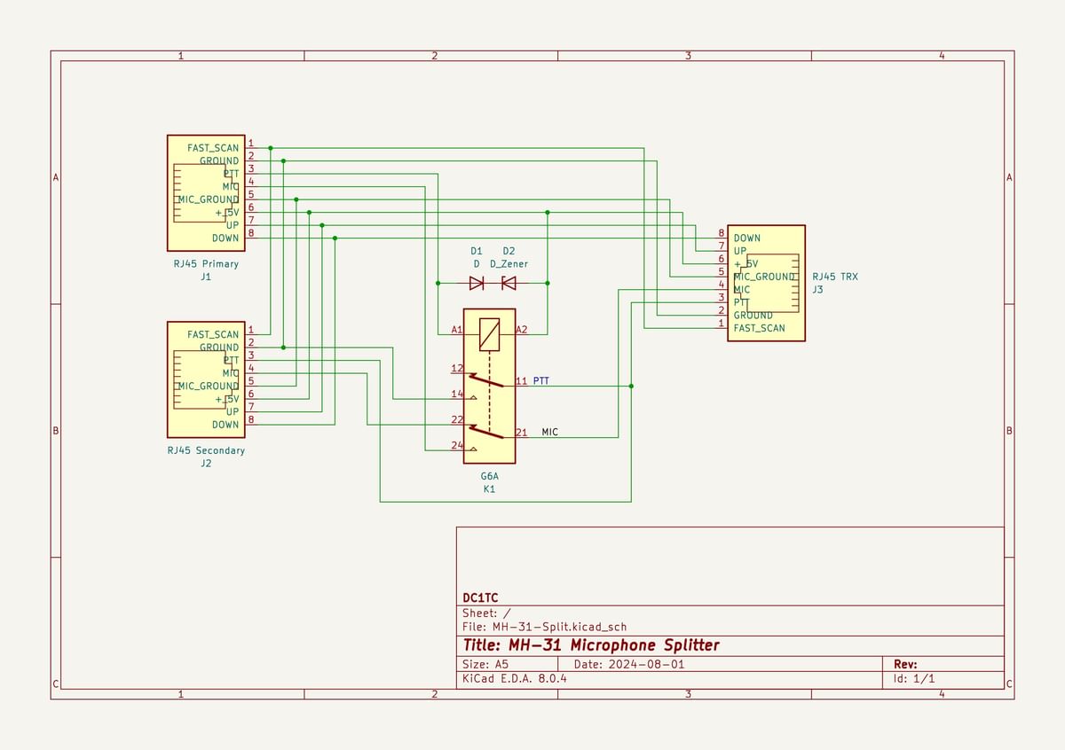
mic-splitter-ft-891
/
mic-split-schematic.jpg
gotoradio
bfec5f49d5
Sommerfest 2024
2025-01-03 16:02:43 +01:00
64 KiB
1200x846px
Raw
History